文章详情
最强战队 鏖战四方 --传媒部
华中地区规模最大的艺术艺术培训学校
拥有行业内最顶尖教学环境
开创业内“专家治校”先河
2018-2020年
斩获4名联考状元
45人进入湖南省联考前10名
深耕艺考行业十六年
一本/顶尖艺术学府总录取人数超5230人
二本院校总录取人数超8760人
师者
传道 授业 解惑也
--《师说》
最强战队 鏖战四方
从05年的萌芽到今日的口碑
历经16年的艺考深耕
用专业能力傲视群雄
用奉献精神悉心灌溉
用严格要求不断超越
打造了“卓乐宇宙”的量子物理
200+精英的最强战队
大师坐阵 名师云集
一流化的师资配备 标准化的教学体系
科学化的考核制度 规范化的教研系统
激励 奉献 专业 极致
致力于真正的「因材施教」
善之本在教,教之本在师
亦师亦友亦家人
你靠近梦想的每一步,我们都在
2021 · MEIDA
传媒部部门简介
卓乐潇湘艺术学校传媒部始建于2009年,至今十三年办学历史,是湖南最具实力的传媒培训机构之一。
目前卓乐传媒部下设播音教研室、影视编导教研室、服表空乘教研室、影视表演教研室和才艺小品教研室。部门拥有一支专业的师资队伍,由专业讲师、招考专家和影视艺术媒体从业人员共同组成。这些培训教师均参与了近几年的艺术考试及招生工作,他们不仅清楚考试命题的思想及类型,而且了解考官需要什么样的学生,深知各个专业对考生的各种要求和评分标准,成为艺术考试中最具价值的信息。
同时,学校还自主研发了一整套教辅教材体系,直击高考要点,破解高考难点,搭建了艺考生圆梦大学的成功之路。教学部门配备了录像、投影、电视、电脑、DVD等现代化的教学设施,针对考试中涉及的各项内容和各个环节,采取重点基础知识教学和个性辅导相结合,侧重依托学生现有的基础知识和艺术感知,深入浅出地引导和启发学生,激发学生的艺术感知能力。
2021 · MEDIA
战绩赫赫 业内领先
2021 · MEDIA
传媒部师资LIST
ZHUOYUEXIAOXIANG
名师云集 专家荟萃
ZHUOYUEXIAOXIANG
传媒部 领导&名师
ZHUOYUEXIAOXIANG
播音教研室师资阵容
ZHUOYUEXIAOXIANG
影视编导教研室师资阵容
ZHUOYUEXIAOXIANG
服表空乘教研室师资阵容
ZHUOYUEXIAOXIANG
影视表演教研室师资阵容
ZHUOYUEXIAOXIANG
才艺小品教研室师资阵容
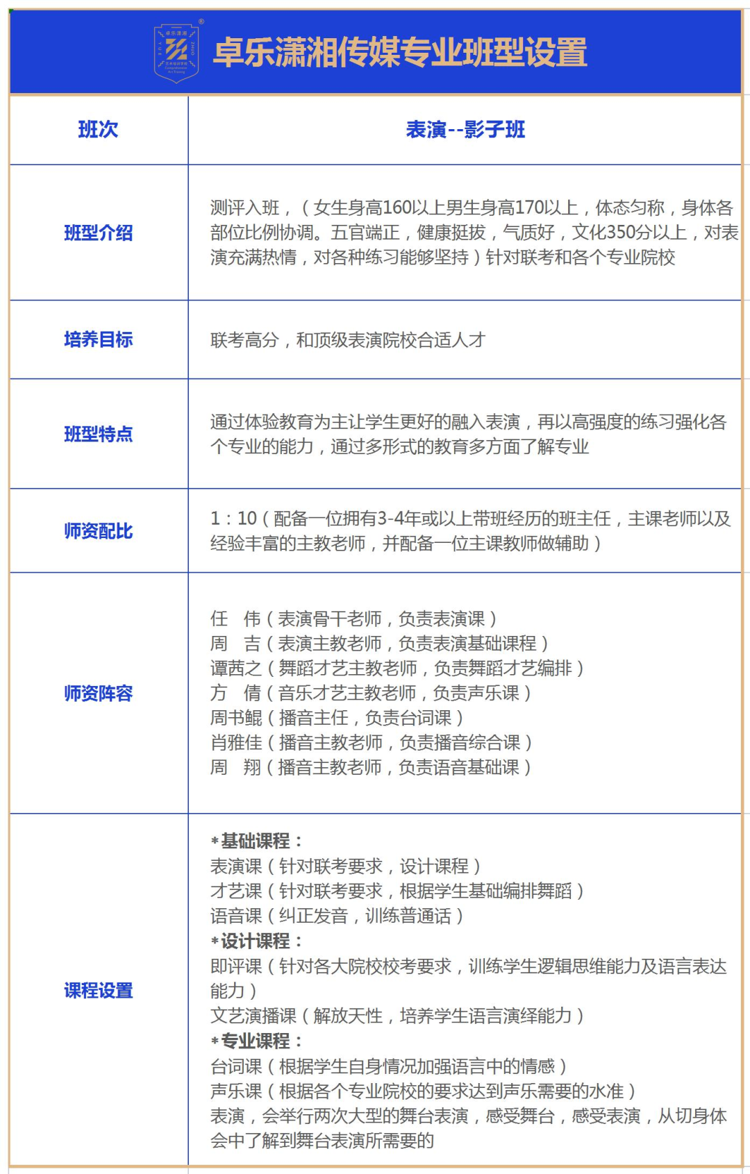
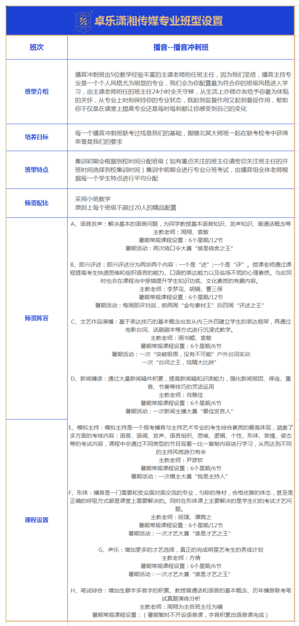
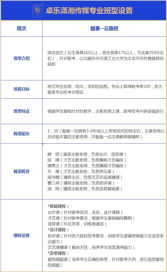
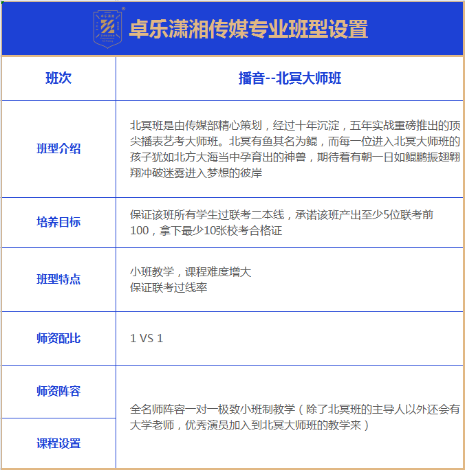
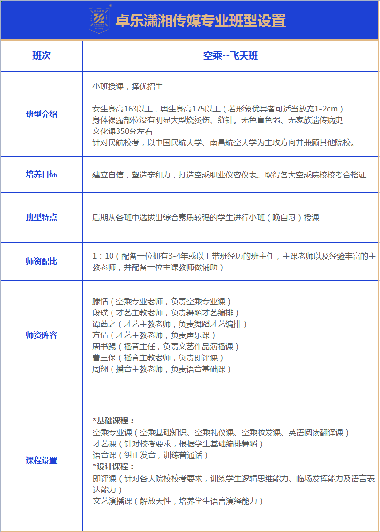
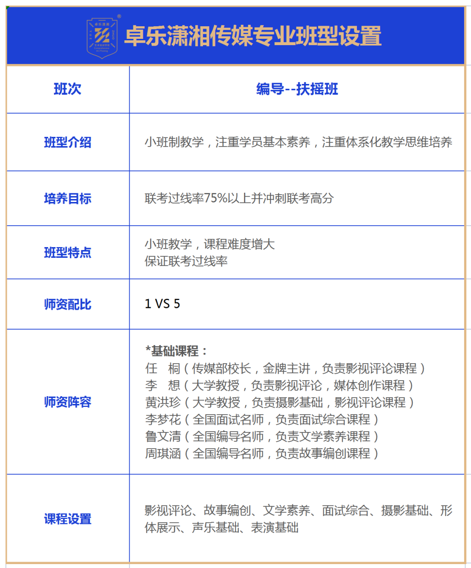
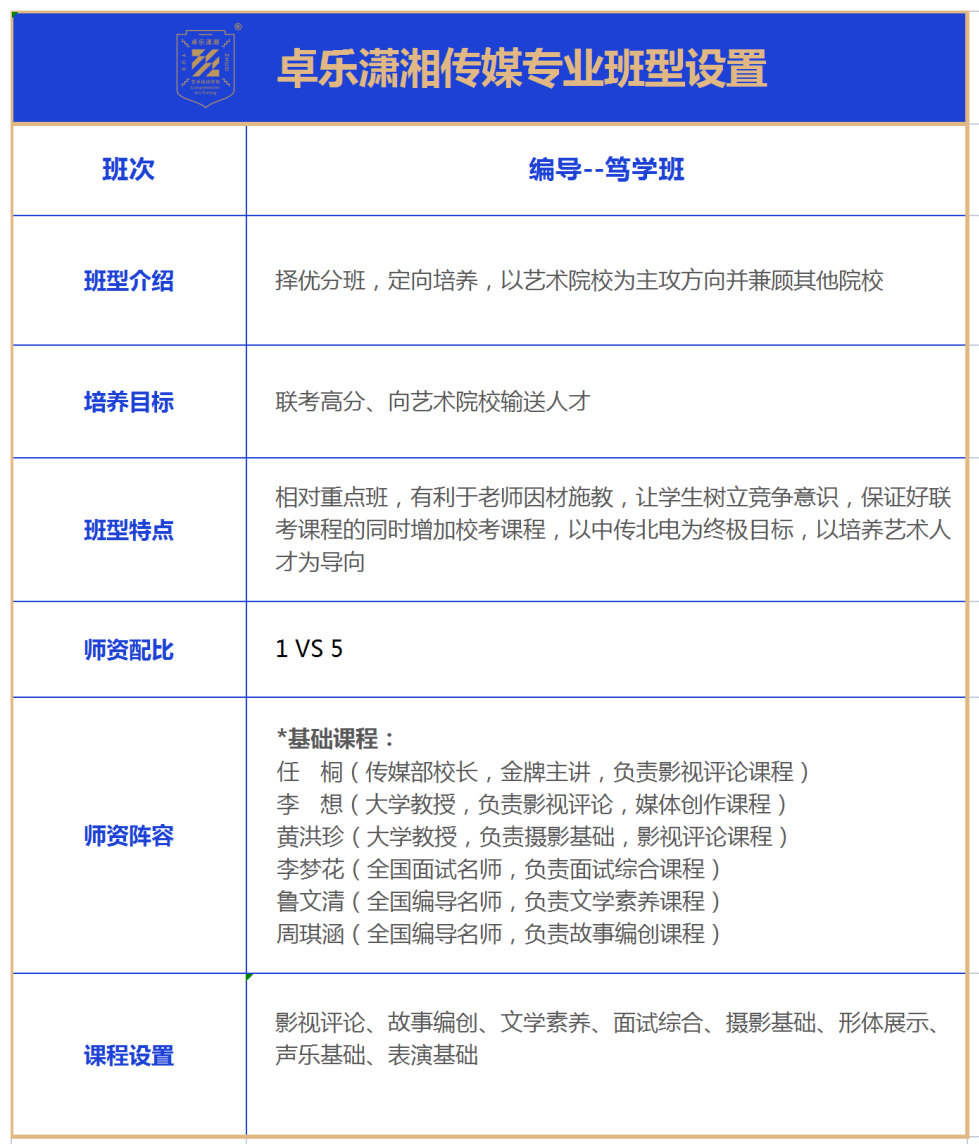
2021 · MEDIA传媒部班型设置
2021 · MEDIA
学校自主研发教材(部分)
1
用实力霸榜
用数据说话
卓乐创造卓越
2021登“乐”计划已经开启
学位预订 火爆进行
--因为热爱,所以存在
卓乐大电影温情放送
我们顶峰相见--







